LOGO OA教程 ERP教程 模切知识交流 PMS教程 CRM教程 开发文档 其他文档  
 
网站管理员

C# 概述 .NET 6 ThreadPool 实现

freeflydom
2025年8月8日 10:3 本文热度 1254

前言

自 .NET 6 起,runtime 中默认的线程池实现从 C++ 代码改为了 C#,更方便我们学习线程池的设计了。
https://github.com/dotnet/runtime/tree/release/6.0/src/libraries/System.Threading.ThreadPool

新的线程池实现位于 PortableThreadPool 中,原 ThreadPool 中的对外公开的接口会直接调用 PortableThreadPool 中的实现。

通过设置环境变量 ThreadPool_UsePortableThreadPool 为 0 可以设置成使用老的线程池实现。
https://github.com/dotnet/runtime/pull/43841/commits/b0d47b84a6845a70f011d1b0d3ce5adde9a4d7b7

本文以 .NET 6 runtime 源码作为学习材料,对线程池的设计进行介绍。从目前的理解上来看,其整体的设计与原来 C++ 的实现并没有特别大的出入。

注意:

  • 本文不涉及细节的代码实现,主要为大家介绍其整体设计。所展示的代码并非原封不动的源码,而是为了方便理解的简化版。
  • ThreadPool.SetMaxThreads(int workerThreads, int completionPortThreads) 中的 completionPortThreads 所相关的 IOCP线程池 是 .NET Framework 时代的遗留产物,用于管理 Windows 平台专有的 IOCP 的回调线程池。目前没看到有什么地方在用它了,completionPortThreads 这个参数也已经没有意义,底层IO库是自己维护的IO等待线程池。本文只涉及 worker thread 池的介绍。
  • 本文理解并不完整也不一定完全正确,有异议的地方欢迎留言讨论。
  • 为了解释问题,一部分代码会运行在 .NET 6 之前的环境中。

任务的调度

线程池的待执行任务被存放在一个队列系统中。这个系统包括一个 全局队列,以及绑定在每一个 Worker Thread 上 的 本地队列 。而线程池中的每一个线程都在执行 while(true) 的循环,从这个队列系统中领取并执行任务。

在 ThreadPool.QueueUserWorkItem 的重载方法 ThreadPool.QueueUserWorkItem<TState>(Action<TState> callBack, TState state, bool preferLocal) 里有一个 preferLocal 参数。

  • 调用不带 preferLocal 参数的 ThreadPool.QueueUserWorkItem 方法重载,任务会被放到全局队列。

  • 当 preferLocal 为 true 的时候,如果调用 ThreadPool.QueueUserWorkItem 代码的线程正好是个线程池里的某个线程,则该任务就会进入该线程的本地队列中。除此之外的情况则会被放到全局队列中等待未来被某个 Worker Thread 捡走。

  • 在线程池外的线程中调用,不管 preferLocal 传的是什么,任务都会被放到全局队列。

基本调度单元

本地队列和全局队列的元素类型被定义为 object,实际的任务类型分为两类,在从队列系统取到任务之后会判断类型并执行对应的方法。

IThreadPoolWorkItem 实现类的实例。

/// <summary>Represents a work item that can be executed by the ThreadPool.</summary>
public interface IThreadPoolWorkItem
{
    void Execute();
}

执行 Execute 方法也就代表着任务的执行。

IThreadPoolWorkItem 的具体实现有很多,例如通过 ThreadPool.QueueUserWorkItem(WaitCallback callBack) 传入的 callBack 委托实例会被包装到一个 QueueUserWorkItemCallback 实例里。QueueUserWorkItemCallback 是 IThreadPoolWorkItem 的实现类。

Task

class Task
{
    internal void InnerInvoke();
}

执行 InnerInvoke 会执行 Task 所包含的委托。

全局队列

全局队列 是由 ThreadPoolWorkQueue 维护的,同时它也是整个队列系统的入口,直接被 ThreadPool 所引用。

public static class ThreadPool
{
    internal static readonly ThreadPoolWorkQueue s_workQueue = new ThreadPoolWorkQueue();
    public static bool QueueUserWorkItem(WaitCallback callBack, object state)
    {
        object tpcallBack = new QueueUserWorkItemCallback(callBack!, state);
        s_workQueue.Enqueue(tpcallBack, forceGlobal: true);
        return true;
    }
}
internal sealed class ThreadPoolWorkQueue
{
    // 全局队列
    internal readonly ConcurrentQueue<object> workItems = new ConcurrentQueue<object>();
    // forceGlobal 为 true 时,push 到全局队列,否则就放到本地队列
    public void Enqueue(object callback, bool forceGlobal);
}

本地队列

线程池中的每一个线程都会绑定一个 ThreadPoolWorkQueueThreadLocals 实例,在 workStealingQueue 这个字段上保存着本地队列。

internal sealed class ThreadPoolWorkQueueThreadLocals
{
    // 绑定在线程池线程上
    [ThreadStatic]
    public static ThreadPoolWorkQueueThreadLocals threadLocals;
    // 持有全局队列的引用,以便能在需要的时候将任务转移到全局队列上
    public readonly ThreadPoolWorkQueue workQueue;
    // 本地队列的直接维护者
    public readonly ThreadPoolWorkQueue.WorkStealingQueue workStealingQueue;
    public readonly Thread currentThread;
    public ThreadPoolWorkQueueThreadLocals(ThreadPoolWorkQueue tpq)
    {
        workQueue = tpq;
        workStealingQueue = new ThreadPoolWorkQueue.WorkStealingQueue();
        // WorkStealingQueueList 会集中管理 workStealingQueue
        ThreadPoolWorkQueue.WorkStealingQueueList.Add(workStealingQueue);
        currentThread = Thread.CurrentThread;
    }
    // 提供将本地队列中的任务转移到全局队列中去的功能,
    // 当 ThreadPool 通过后文将会介绍的 HillClimbing 算法判断得出当前线程是多余的线程后,
    // 会调用此方法对任务进行转移
    public void TransferLocalWork()
    {
        while (workStealingQueue.LocalPop() is object cb)
        {
            workQueue.Enqueue(cb, forceGlobal: true);
        }
    }
    ~ThreadPoolWorkQueueThreadLocals()
    {
        if (null != workStealingQueue)
        {
            // TransferLocalWork 真正的目的并非是为了在这里被调用,这边只是确保任务不会丢的 fallback 逻辑
            TransferLocalWork();
            ThreadPoolWorkQueue.WorkStealingQueueList.Remove(workStealingQueue);
        }
    }
}

偷窃机制

这里思考一个问题,为什么本地队列的名字会被叫做 WorkStealingQueue 呢?

所有 Worker Thread 的 WorkStealingQueue 都被集中在 WorkStealingQueueList 中。对线程池中其他所有线程可见。

Worker Thread 的 while(true) 中优先会从自身的 WorkStealingQueue 中取任务。如果本地队列已经被清空,就会从全局队列中取任务。例如下图的 Thread1 取全局队列中领取了一个任务。

同时 Thread3 也没活干了,但是全局队列中的任务被 Thread1 抢走了。这时候就会去 从 Thread2 的本地队列中抢 Thread2 的活。

Worker Thread 的生命周期管理

上文介绍了线程池调度任务的机制,交给线程池的任务会被放到全局队列或者本地队列中,最终由线程池中的 Worker Thread 去执行任务。接下来就和大家介绍一下线程池是如何去管理这些 Worker Thread 的生命周期的。

为了更方便的解释线程管理的机制,这边使用下面使用一些代码做演示。
代码参考自 https://devblogs.microsoft.com/dotnet/performance-improvements-in-net-6/#threading。

线程注入实验

Task.Run 会将 Task 调度到线程池中执行,下面的示例代码中等效于 ThreadPool.QueueUserWorkItem(WaitCallback callBack),会把 Task 放到队列系统的全局队列中(顺便一提,如果在一个线程池线程中执行 Task.Run 会将 Task 调度到此线程池线程的本地队列中)。

.NET 5 实验一 默认线程池配置

static void Main(string[] args)
{
    var sw = Stopwatch.StartNew();
    var tcs = new TaskCompletionSource();
    var tasks = new List<Task>();
    for (int i = 1; i <= Environment.ProcessorCount * 2; i++)
    {
        int id = i;
        Console.WriteLine($"Loop Id: {id:00}    | {sw.Elapsed.TotalSeconds:0.000} | Busy Threads: {GetBusyThreads()}");
        tasks.Add(Task.Run(() =>
        {
            Console.WriteLine($"Task Id: {id:00}    | {sw.Elapsed.TotalSeconds:0.000} | Busy Threads: {GetBusyThreads()}");
            tcs.Task.Wait();
        }));
    }
    tasks.Add(Task.Run(() =>
    {
        Console.WriteLine($"Task SetResult | {sw.Elapsed.TotalSeconds:0.000} | Busy Threads: {GetBusyThreads()}");
        tcs.SetResult();
    }));
    Task.WaitAll(tasks.ToArray());
    Console.WriteLine($"Done:          | {sw.Elapsed.TotalSeconds:0.000}");
}
static int GetBusyThreads()
{
    ThreadPool.GetAvailableThreads(out var available, out _);
    ThreadPool.GetMaxThreads(out var max, out _);
    return max - available;
}

首先在代码在 .NET 5 环境中运行以下代码,CPU 逻辑核心数 12。

Loop Id: 01    | 0.000 | Busy Threads: 0
Loop Id: 02    | 0.112 | Busy Threads: 1
Loop Id: 03    | 0.112 | Busy Threads: 2
Loop Id: 04    | 0.113 | Busy Threads: 4
Loop Id: 05    | 0.113 | Busy Threads: 7
Loop Id: 06    | 0.113 | Busy Threads: 10
Loop Id: 07    | 0.113 | Busy Threads: 10
Task Id: 01    | 0.113 | Busy Threads: 11
Task Id: 02    | 0.113 | Busy Threads: 12
Task Id: 03    | 0.113 | Busy Threads: 12
Task Id: 07    | 0.113 | Busy Threads: 12
Task Id: 04    | 0.113 | Busy Threads: 12
Task Id: 05    | 0.113 | Busy Threads: 12
Loop Id: 08    | 0.113 | Busy Threads: 10
Task Id: 08    | 0.113 | Busy Threads: 12
Loop Id: 09    | 0.113 | Busy Threads: 11
Loop Id: 10    | 0.113 | Busy Threads: 12
Loop Id: 11    | 0.114 | Busy Threads: 12
Loop Id: 12    | 0.114 | Busy Threads: 12
Loop Id: 13    | 0.114 | Busy Threads: 12
Loop Id: 14    | 0.114 | Busy Threads: 12
Loop Id: 15    | 0.114 | Busy Threads: 12
Loop Id: 16    | 0.114 | Busy Threads: 12
Loop Id: 17    | 0.114 | Busy Threads: 12
Loop Id: 18    | 0.114 | Busy Threads: 12
Loop Id: 19    | 0.114 | Busy Threads: 12
Loop Id: 20    | 0.114 | Busy Threads: 12
Loop Id: 21    | 0.114 | Busy Threads: 12
Loop Id: 22    | 0.114 | Busy Threads: 12
Loop Id: 23    | 0.114 | Busy Threads: 12
Loop Id: 24    | 0.114 | Busy Threads: 12
Task Id: 09    | 0.114 | Busy Threads: 12
Task Id: 06    | 0.114 | Busy Threads: 12
Task Id: 10    | 0.114 | Busy Threads: 12
Task Id: 11    | 0.114 | Busy Threads: 12
Task Id: 12    | 0.114 | Busy Threads: 12
Task Id: 13    | 1.091 | Busy Threads: 13
Task Id: 14    | 1.594 | Busy Threads: 14
Task Id: 15    | 2.099 | Busy Threads: 15
Task Id: 16    | 3.102 | Busy Threads: 16
Task Id: 17    | 3.603 | Busy Threads: 17
Task Id: 18    | 4.107 | Busy Threads: 18
Task Id: 19    | 4.611 | Busy Threads: 19
Task Id: 20    | 5.113 | Busy Threads: 20
Task Id: 21    | 5.617 | Busy Threads: 21
Task Id: 22    | 6.122 | Busy Threads: 22
Task Id: 23    | 7.128 | Busy Threads: 23
Task Id: 24    | 7.632 | Busy Threads: 24
Task SetResult | 8.135 | Busy Threads: 25
Done:          | 8.136

Task.Run 会把 Task 调度到线程池上执行,前 24 个 task 都会被阻塞住,直到第 25 个被执行。每次都会打印出当前线程池中正在执行任务的线程数(也就是创建完成的线程数)。

可以观察到以下结果:

  • 前几次循环,线程随着 Task 数量递增,后面几次循环直到循环结束为止,线程数一直维持在 12 没有发生变化。
  • 线程数在达到 12 之前,零间隔时间增加。第 12 到 第 13 线程间隔 1s 不到,往后约 500ms 增加一个线程。

.NET 5 实验二 调整 ThreadPool 设置

在上面的代码最前面加入以下两行代码,继续在 .NET 5 环境运行一次。

ThreadPool.GetMinThreads(out int defaultMinThreads, out int completionPortThreads);
Console.WriteLine($"DefaultMinThreads: {defaultMinThreads}");
ThreadPool.SetMinThreads(14, completionPortThreads);

运行结果如下

DefaultMinThreads: 12
Loop Id: 01    | 0.000 | Busy Threads: 0
Loop Id: 02    | 0.003 | Busy Threads: 1
Loop Id: 03    | 0.003 | Busy Threads: 2
Loop Id: 04    | 0.003 | Busy Threads: 5
Loop Id: 05    | 0.004 | Busy Threads: 8
Task Id: 01    | 0.004 | Busy Threads: 10
Task Id: 03    | 0.004 | Busy Threads: 10
Loop Id: 06    | 0.004 | Busy Threads: 10
Task Id: 02    | 0.004 | Busy Threads: 10
Task Id: 04    | 0.004 | Busy Threads: 10
Task Id: 05    | 0.004 | Busy Threads: 12
Loop Id: 07    | 0.004 | Busy Threads: 9
Loop Id: 08    | 0.004 | Busy Threads: 10
Loop Id: 09    | 0.004 | Busy Threads: 11
Loop Id: 10    | 0.004 | Busy Threads: 12
Task Id: 08    | 0.004 | Busy Threads: 14
Task Id: 06    | 0.004 | Busy Threads: 14
Task Id: 09    | 0.004 | Busy Threads: 14
Task Id: 10    | 0.004 | Busy Threads: 14
Loop Id: 11    | 0.004 | Busy Threads: 14
Loop Id: 12    | 0.004 | Busy Threads: 14
Loop Id: 13    | 0.004 | Busy Threads: 14
Loop Id: 14    | 0.004 | Busy Threads: 14
Loop Id: 15    | 0.004 | Busy Threads: 14
Loop Id: 16    | 0.004 | Busy Threads: 14
Loop Id: 17    | 0.004 | Busy Threads: 14
Loop Id: 18    | 0.004 | Busy Threads: 14
Loop Id: 19    | 0.004 | Busy Threads: 14
Loop Id: 20    | 0.004 | Busy Threads: 14
Loop Id: 21    | 0.004 | Busy Threads: 14
Loop Id: 22    | 0.004 | Busy Threads: 14
Task Id: 11    | 0.004 | Busy Threads: 14
Loop Id: 23    | 0.004 | Busy Threads: 14
Loop Id: 24    | 0.005 | Busy Threads: 14
Task Id: 07    | 0.005 | Busy Threads: 14
Task Id: 12    | 0.005 | Busy Threads: 14
Task Id: 13    | 0.005 | Busy Threads: 14
Task Id: 14    | 0.005 | Busy Threads: 14
Task Id: 15    | 0.982 | Busy Threads: 15
Task Id: 16    | 1.486 | Busy Threads: 16
Task Id: 17    | 1.991 | Busy Threads: 17
Task Id: 18    | 2.997 | Busy Threads: 18
Task Id: 19    | 3.501 | Busy Threads: 19
Task Id: 20    | 4.004 | Busy Threads: 20
Task Id: 21    | 4.509 | Busy Threads: 21
Task Id: 22    | 5.014 | Busy Threads: 22
Task Id: 23    | 5.517 | Busy Threads: 23
Task Id: 24    | 6.021 | Busy Threads: 24
Task SetResult | 6.522 | Busy Threads: 25
Done:          | 6.523

在调整完线程池的最小线程数量之后,线程注入速度发生转折的时间点从第 12(默认min threads) 个线程换到了第 14(修改后的min threads)个线程。

整体时间也从 8s 缩到 6s。

.NET 5 实验三 tcs.Task.Wait() 改为 Thread.Sleep

static void Main(string[] args)
{
    var sw = Stopwatch.StartNew();
    var tasks = new List<Task>();
    for (int i = 1; i <= Environment.ProcessorCount * 2; i++)
    {
        int id = i;
        Console.WriteLine(
            $"Loop Id: {id:00}    | {sw.Elapsed.TotalSeconds:0.000} | Busy Threads: {GetBusyThreads()}");
        tasks.Add(Task.Run(() =>
        {
            Console.WriteLine(
                $"Task Id: {id:00}    | {sw.Elapsed.TotalSeconds:0.000} | Busy Threads: {GetBusyThreads()}");
            Thread.Sleep(Environment.ProcessorCount * 1000);
        }));
    }
    Task.WhenAll(tasks.ToArray()).ContinueWith(_ =>
    {
        Console.WriteLine($"Done:          | {sw.Elapsed.TotalSeconds:0.000}");
    });
    Console.ReadLine();
}
Loop Id: 01    | 0.000 | Busy Threads: 0
Loop Id: 02    | 0.027 | Busy Threads: 1
Loop Id: 03    | 0.027 | Busy Threads: 2
Loop Id: 04    | 0.027 | Busy Threads: 3
Loop Id: 05    | 0.028 | Busy Threads: 4
Loop Id: 06    | 0.028 | Busy Threads: 10
Loop Id: 07    | 0.028 | Busy Threads: 9
Loop Id: 08    | 0.028 | Busy Threads: 9
Loop Id: 09    | 0.028 | Busy Threads: 10
Loop Id: 10    | 0.028 | Busy Threads: 12
Loop Id: 11    | 0.028 | Busy Threads: 12
Loop Id: 12    | 0.028 | Busy Threads: 12
Loop Id: 13    | 0.028 | Busy Threads: 12
Loop Id: 14    | 0.028 | Busy Threads: 12
Loop Id: 15    | 0.028 | Busy Threads: 12
Loop Id: 16    | 0.028 | Busy Threads: 12
Loop Id: 17    | 0.028 | Busy Threads: 12
Loop Id: 18    | 0.028 | Busy Threads: 12
Loop Id: 19    | 0.028 | Busy Threads: 12
Loop Id: 20    | 0.028 | Busy Threads: 12
Loop Id: 21    | 0.028 | Busy Threads: 12
Loop Id: 22    | 0.028 | Busy Threads: 12
Loop Id: 23    | 0.028 | Busy Threads: 12
Loop Id: 24    | 0.028 | Busy Threads: 12
Task Id: 01    | 0.029 | Busy Threads: 12
Task Id: 05    | 0.029 | Busy Threads: 12
Task Id: 03    | 0.029 | Busy Threads: 12
Task Id: 08    | 0.029 | Busy Threads: 12
Task Id: 09    | 0.029 | Busy Threads: 12
Task Id: 10    | 0.029 | Busy Threads: 12
Task Id: 06    | 0.029 | Busy Threads: 12
Task Id: 11    | 0.029 | Busy Threads: 12
Task Id: 12    | 0.029 | Busy Threads: 12
Task Id: 04    | 0.029 | Busy Threads: 12
Task Id: 02    | 0.029 | Busy Threads: 12
Task Id: 07    | 0.029 | Busy Threads: 12
Task Id: 13    | 1.018 | Busy Threads: 13
Task Id: 14    | 1.522 | Busy Threads: 14
Task Id: 15    | 2.025 | Busy Threads: 15
Task Id: 16    | 2.530 | Busy Threads: 16
Task Id: 17    | 3.530 | Busy Threads: 17
Task Id: 18    | 4.035 | Busy Threads: 18
Task Id: 19    | 4.537 | Busy Threads: 19
Task Id: 20    | 5.040 | Busy Threads: 20
Task Id: 21    | 5.545 | Busy Threads: 21
Task Id: 22    | 6.048 | Busy Threads: 22
Task Id: 23    | 7.049 | Busy Threads: 23
Task Id: 24    | 8.056 | Busy Threads: 24
Done:          | 20.060

达到 min threads (默认12)之后,线程注入速度明显变慢,最快间隔 500ms。

.NET 6 实验一 默认 ThreadPool 设置

将 .NET 5 实验一的代码在 .NET 6 执行一次

Loop Id: 01    | 0.001 | Busy Threads: 0
Loop Id: 02    | 0.018 | Busy Threads: 1
Loop Id: 03    | 0.018 | Busy Threads: 3
Loop Id: 04    | 0.018 | Busy Threads: 6
Loop Id: 05    | 0.018 | Busy Threads: 4
Loop Id: 06    | 0.018 | Busy Threads: 5
Loop Id: 07    | 0.018 | Busy Threads: 6
Loop Id: 08    | 0.018 | Busy Threads: 8
Task Id: 01    | 0.018 | Busy Threads: 11
Task Id: 04    | 0.018 | Busy Threads: 11
Task Id: 03    | 0.018 | Busy Threads: 11
Task Id: 02    | 0.018 | Busy Threads: 11
Task Id: 05    | 0.018 | Busy Threads: 11
Loop Id: 09    | 0.018 | Busy Threads: 12
Loop Id: 10    | 0.018 | Busy Threads: 12
Loop Id: 11    | 0.018 | Busy Threads: 12
Loop Id: 12    | 0.018 | Busy Threads: 12
Loop Id: 13    | 0.018 | Busy Threads: 12
Task Id: 09    | 0.018 | Busy Threads: 12
Loop Id: 14    | 0.018 | Busy Threads: 12
Loop Id: 15    | 0.018 | Busy Threads: 12
Loop Id: 16    | 0.018 | Busy Threads: 12
Loop Id: 17    | 0.018 | Busy Threads: 12
Task Id: 06    | 0.018 | Busy Threads: 12
Loop Id: 18    | 0.018 | Busy Threads: 12
Loop Id: 19    | 0.018 | Busy Threads: 12
Loop Id: 20    | 0.018 | Busy Threads: 12
Loop Id: 21    | 0.018 | Busy Threads: 12
Loop Id: 22    | 0.018 | Busy Threads: 12
Loop Id: 23    | 0.018 | Busy Threads: 12
Loop Id: 24    | 0.018 | Busy Threads: 12
Task Id: 10    | 0.018 | Busy Threads: 12
Task Id: 07    | 0.019 | Busy Threads: 12
Task Id: 11    | 0.019 | Busy Threads: 12
Task Id: 08    | 0.019 | Busy Threads: 12
Task Id: 12    | 0.019 | Busy Threads: 12
Task Id: 13    | 0.020 | Busy Threads: 16
Task Id: 14    | 0.020 | Busy Threads: 17
Task Id: 15    | 0.020 | Busy Threads: 18
Task Id: 16    | 0.020 | Busy Threads: 19
Task Id: 17    | 0.020 | Busy Threads: 20
Task Id: 18    | 0.020 | Busy Threads: 21
Task Id: 19    | 0.020 | Busy Threads: 22
Task Id: 20    | 0.020 | Busy Threads: 23
Task Id: 21    | 0.020 | Busy Threads: 24
Task Id: 23    | 0.020 | Busy Threads: 24
Task Id: 22    | 0.020 | Busy Threads: 24
Task Id: 24    | 0.020 | Busy Threads: 24
Task SetResult | 0.045 | Busy Threads: 25
Done:          | 0.046

与实验一相比,虽然线程数仍然停留在 12 了一段时间,但随后线程就立即增长了,后文会介绍 .NET 6 在这方面做出的改进。

.NET 6 实验二 调整 ThreadPool 设置

将 .NET 5 实验二的代码在 .NET 6 中执行一次

DefaultMinThreads: 12
Loop Id: 01    | 0.001 | Busy Threads: 0
Loop Id: 02    | 0.014 | Busy Threads: 1
Loop Id: 03    | 0.014 | Busy Threads: 2
Loop Id: 04    | 0.015 | Busy Threads: 5
Loop Id: 05    | 0.015 | Busy Threads: 4
Loop Id: 06    | 0.015 | Busy Threads: 5
Loop Id: 07    | 0.015 | Busy Threads: 7
Loop Id: 08    | 0.015 | Busy Threads: 8
Loop Id: 09    | 0.015 | Busy Threads: 11
Task Id: 06    | 0.015 | Busy Threads: 9
Task Id: 01    | 0.015 | Busy Threads: 9
Task Id: 02    | 0.015 | Busy Threads: 9
Task Id: 05    | 0.015 | Busy Threads: 9
Task Id: 03    | 0.015 | Busy Threads: 9
Task Id: 04    | 0.015 | Busy Threads: 9
Task Id: 07    | 0.015 | Busy Threads: 9
Task Id: 08    | 0.016 | Busy Threads: 9
Task Id: 09    | 0.016 | Busy Threads: 9
Loop Id: 10    | 0.016 | Busy Threads: 9
Loop Id: 11    | 0.016 | Busy Threads: 10
Loop Id: 12    | 0.016 | Busy Threads: 11
Loop Id: 13    | 0.016 | Busy Threads: 13
Task Id: 10    | 0.016 | Busy Threads: 14
Loop Id: 14    | 0.016 | Busy Threads: 14
Loop Id: 15    | 0.016 | Busy Threads: 14
Loop Id: 16    | 0.016 | Busy Threads: 14
Task Id: 11    | 0.016 | Busy Threads: 14
Loop Id: 17    | 0.016 | Busy Threads: 14
Loop Id: 18    | 0.016 | Busy Threads: 14
Loop Id: 19    | 0.016 | Busy Threads: 14
Loop Id: 20    | 0.016 | Busy Threads: 14
Loop Id: 21    | 0.016 | Busy Threads: 14
Loop Id: 22    | 0.016 | Busy Threads: 14
Loop Id: 23    | 0.016 | Busy Threads: 14
Loop Id: 24    | 0.016 | Busy Threads: 14
Task Id: 12    | 0.016 | Busy Threads: 14
Task Id: 13    | 0.016 | Busy Threads: 14
Task Id: 14    | 0.016 | Busy Threads: 14
Task Id: 15    | 0.017 | Busy Threads: 18
Task Id: 16    | 0.017 | Busy Threads: 19
Task Id: 17    | 0.017 | Busy Threads: 20
Task Id: 18    | 0.017 | Busy Threads: 21
Task Id: 19    | 0.017 | Busy Threads: 22
Task Id: 20    | 0.018 | Busy Threads: 23
Task Id: 21    | 0.018 | Busy Threads: 24
Task Id: 22    | 0.018 | Busy Threads: 25
Task Id: 23    | 0.018 | Busy Threads: 26
Task Id: 24    | 0.018 | Busy Threads: 26
Task SetResult | 0.018 | Busy Threads: 25
Done:          | 0.019

前半部分有部分日志乱序,可以看到,与实验三一样,维持在最大线程数一小段时间之后,立即就开始了线程增长。

.NET 6 实验三 tcs.Task.Wait() 改为 Thread.Sleep

将 .NET 5 实验三的代码在 .NET 6 中执行一次

Loop Id: 01    | 0.003 | Busy Threads: 0
Loop Id: 02    | 0.024 | Busy Threads: 1
Loop Id: 03    | 0.025 | Busy Threads: 2
Loop Id: 04    | 0.025 | Busy Threads: 3
Loop Id: 05    | 0.025 | Busy Threads: 7
Loop Id: 06    | 0.025 | Busy Threads: 5
Loop Id: 07    | 0.025 | Busy Threads: 6
Loop Id: 08    | 0.025 | Busy Threads: 7
Loop Id: 09    | 0.025 | Busy Threads: 9
Loop Id: 10    | 0.025 | Busy Threads: 10
Loop Id: 11    | 0.026 | Busy Threads: 10
Loop Id: 12    | 0.026 | Busy Threads: 11
Loop Id: 13    | 0.026 | Busy Threads: 12
Loop Id: 14    | 0.026 | Busy Threads: 12
Loop Id: 15    | 0.026 | Busy Threads: 12
Loop Id: 16    | 0.026 | Busy Threads: 12
Loop Id: 17    | 0.026 | Busy Threads: 12
Loop Id: 18    | 0.026 | Busy Threads: 12
Loop Id: 19    | 0.026 | Busy Threads: 12
Loop Id: 20    | 0.026 | Busy Threads: 12
Loop Id: 21    | 0.026 | Busy Threads: 12
Loop Id: 22    | 0.026 | Busy Threads: 12
Loop Id: 23    | 0.026 | Busy Threads: 12
Loop Id: 24    | 0.026 | Busy Threads: 12
Task Id: 01    | 0.026 | Busy Threads: 12
Task Id: 02    | 0.026 | Busy Threads: 12
Task Id: 05    | 0.026 | Busy Threads: 12
Task Id: 04    | 0.026 | Busy Threads: 12
Task Id: 06    | 0.026 | Busy Threads: 12
Task Id: 08    | 0.026 | Busy Threads: 12
Task Id: 09    | 0.026 | Busy Threads: 12
Task Id: 03    | 0.026 | Busy Threads: 12
Task Id: 11    | 0.026 | Busy Threads: 12
Task Id: 10    | 0.026 | Busy Threads: 12
Task Id: 07    | 0.026 | Busy Threads: 12
Task Id: 12    | 0.026 | Busy Threads: 12
Task Id: 13    | 1.026 | Busy Threads: 13
Task Id: 14    | 2.027 | Busy Threads: 14
Task Id: 15    | 3.028 | Busy Threads: 15
Task Id: 16    | 4.030 | Busy Threads: 16
Task Id: 17    | 5.031 | Busy Threads: 17
Task Id: 18    | 6.032 | Busy Threads: 18
Task Id: 19    | 6.533 | Busy Threads: 19
Task Id: 20    | 7.035 | Busy Threads: 20
Task Id: 21    | 8.036 | Busy Threads: 21
Task Id: 22    | 8.537 | Busy Threads: 22
Task Id: 23    | 9.538 | Busy Threads: 23
Task Id: 24    | 10.039 | Busy Threads: 24
Done:          | 22.041

结果与 .NET 5 的实验三相差不大。

线程注入

对照上述的几组实验结果,接下来以 .NET 6 中 C# 实现的 ThreadPool 作为资料来理解一下线程注入的几个阶段(按个人理解进行的划分,仅供参考)。

1. 第一个线程的出现

随着任务被调度到队列上,第一个线程被创建出来。

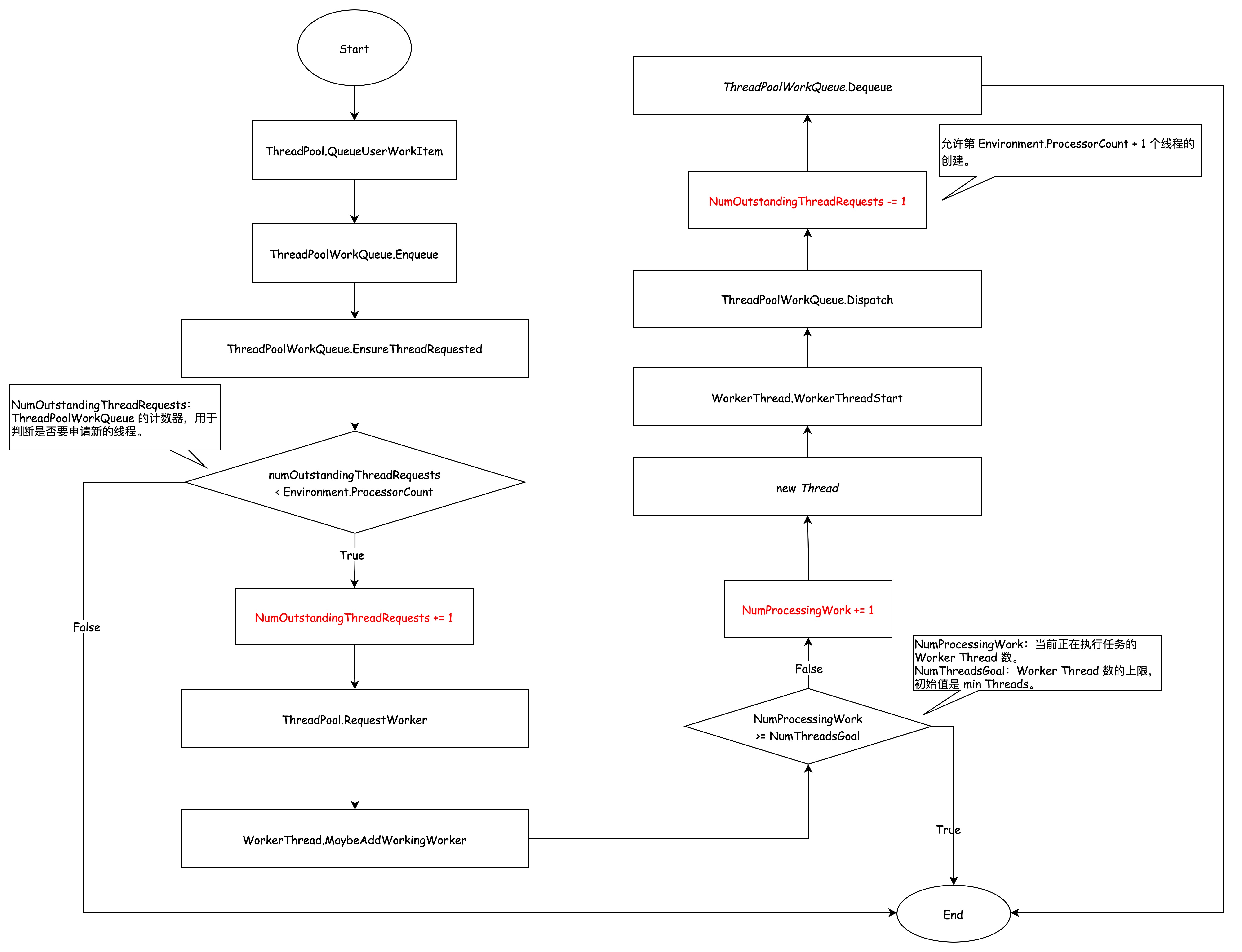
下面是线程池在执行第一个任务的时候的代码摘要,涉及到计数的并执行相关处理的地方,代码都使用了 while(xxx) + Interlocked 的方式来进行并发控制,可以理解成乐观锁。这一阶段,实际上我们只需要关注到 ThreadPoolWorkQueue.EnsureThreadRequested 方法就行了。

可利用 Rider 的反编译 Debug 功能帮助我们学习。
下面是第一个 Task.Run 的代码执行路径

注意:执行环节是 Main Thread

public static class ThreadPool
{
    internal static readonly ThreadPoolWorkQueue s_workQueue = new ThreadPoolWorkQueue();
    public static bool QueueUserWorkItem(WaitCallback callBack, object state)
    {
        object tpcallBack = new QueueUserWorkItemCallback(callBack!, state);
        s_workQueue.Enqueue(tpcallBack, forceGlobal: true);
        return true;
    }
}
internal sealed class ThreadPoolWorkQueue
{
    [StructLayout(LayoutKind.Sequential)]
    private struct CacheLineSeparated
    {
        private readonly Internal.PaddingFor32 pad1;
        public volatile int numOutstandingThreadRequests;
        private readonly Internal.PaddingFor32 pad2;
    }
    private CacheLineSeparated _separated;
    public void Enqueue(object callback, bool forceGlobal)
    {
        // 线程池中执行的任务有两种:IThreadPoolWorkItem、Task
        Debug.Assert((callback is IThreadPoolWorkItem) ^ (callback is Task));
        if (loggingEnabled && FrameworkEventSource.Log.IsEnabled())
            FrameworkEventSource.Log.ThreadPoolEnqueueWorkObject(callback);
        ThreadPoolWorkQueueThreadLocals? tl = null;
        if (!forceGlobal)
            // 获取本地队列,如果执行改代码的线程不是线程池线程,
            // 那这边是获取不到的,就算 forceGlobal 是 false,
            // 也会把任务放到全局队列
            tl = ThreadPoolWorkQueueThreadLocals.threadLocals;
        if (null != tl)
        {
            // 放到本地队列
            tl.workStealingQueue.LocalPush(callback);
        }
        else
        {
            // 当道全局队列
            workItems.Enqueue(callback);
        }
        EnsureThreadRequested();
    }
    internal void EnsureThreadRequested()
    {
        //
        // If we have not yet requested #procs threads, then request a new thread.
        //
        // CoreCLR: Note that there is a separate count in the VM which has already been incremented
        // by the VM by the time we reach this point.
        //
        int count = _separated.numOutstandingThreadRequests;
        while (count < Environment.ProcessorCount)
        {
            int prev = Interlocked.CompareExchange(ref _separated.numOutstandingThreadRequests, count + 1, count);
            if (prev == count)
            {
                ThreadPool.RequestWorkerThread();
                break;
            }
            count = prev;
        }
    }
    public static class ThreadPool
    {
        /// <summary>
        /// This method is called to request a new thread pool worker to handle pending work.
        /// </summary>
        internal static void RequestWorkerThread() => PortableThreadPool.ThreadPoolInstance.RequestWorker();
    }
    internal sealed class PortableThreadPool
    {
        public static readonly PortableThreadPool ThreadPoolInstance = new PortableThreadPool();
        internal void RequestWorker()
        {
            // The order of operations here is important. MaybeAddWorkingWorker() and EnsureRunning() use speculative checks to
            // do their work and the memory barrier from the interlocked operation is necessary in this case for correctness.
            Interlocked.Increment(ref _separated.numRequestedWorkers);
            WorkerThread.MaybeAddWorkingWorker(this);
            // 初始化 GateThread
            GateThread.EnsureRunning(this);
        }
        /// <summary>
        /// The worker thread infastructure for the CLR thread pool.
        /// </summary>
        private static class WorkerThread
        {
            internal static void MaybeAddWorkingWorker(PortableThreadPool threadPoolInstance)
            {
                ThreadCounts counts = threadPoolInstance._separated.counts;
                short numExistingThreads, numProcessingWork, newNumExistingThreads, newNumProcessingWork;
                // 这个 while (true) 是确保计算出正确的待创建线程数
                while (true)
                {
                    numProcessingWork = counts.NumProcessingWork;
                    if (numProcessingWork >= counts.NumThreadsGoal)
                    {
                        return;
                    }
                    newNumProcessingWork = (short)(numProcessingWork + 1);
                    numExistingThreads = counts.NumExistingThreads;
                    newNumExistingThreads = Math.Max(numExistingThreads, newNumProcessingWork);
                    ThreadCounts newCounts = counts;
                    newCounts.NumProcessingWork = newNumProcessingWork;
                    newCounts.NumExistingThreads = newNumExistingThreads;
                    ThreadCounts oldCounts = threadPoolInstance._separated.counts.InterlockedCompareExchange(newCounts, counts);
                    if (oldCounts == counts)
                    {
                        break;
                    }
                    counts = oldCounts;
                }
                int toCreate = newNumExistingThreads - numExistingThreads;
                int toRelease = newNumProcessingWork - numProcessingWork;
                if (toRelease > 0)
                {
                    s_semaphore.Release(toRelease);
                }
                while (toCreate > 0)
                {
                    if (TryCreateWorkerThread())
                    {
                        toCreate--;
                        continue;
                    }
                    counts = threadPoolInstance._separated.counts;
                    while (true)
                    {
                        ThreadCounts newCounts = counts;
                        newCounts.SubtractNumProcessingWork((short)toCreate);
                        newCounts.SubtractNumExistingThreads((short)toCreate);
                        ThreadCounts oldCounts = threadPoolInstance._separated.counts.InterlockedCompareExchange(newCounts, counts);
                        if (oldCounts == counts)
                        {
                            break;
                        }
                        counts = oldCounts;
                    }
                    break;
                }
            }
            private static bool TryCreateWorkerThread()
            {
                try
                {
                    // Thread pool threads must start in the default execution context without transferring the context, so
                    // using UnsafeStart() instead of Start()
                    Thread workerThread = new Thread(s_workerThreadStart);
                    workerThread.IsThreadPoolThread = true;
                    workerThread.IsBackground = true;
                    // thread name will be set in thread proc
                    workerThread.UnsafeStart();
                }
                catch (ThreadStartException)
                {
                    return false;
                }
                catch (OutOfMemoryException)
                {
                    return false;
                }
                return true;
            }
        }
    }
}

2. 达到 线程数量目标(NumThreadsGoal) 之前的线程数增长

细心的朋友会发现上面代码里 EnsureThreadRequested 方法有一个终止条件,_separated.numOutstandingThreadRequests == Environment.ProcessorCount,每次新增一个 ThreadRequested,这个数就会 +1,似乎允许创建的最大 Worker Thread 是 Environment.ProcessorCount?

其实 ThreadPoolWorkQueue 维护的 NumOutstandingThreadRequests 这个值会在线程池线程真正跑起来之后,会在 ThreadPoolWorkQueue.Dispatch方法中 -1。也就是说,只要有一个线程真正运行起来了,就能创建第 Environment.ProcessorCount + 1 个Thread。当然,在向 ThreadPoolWorkQueue 加入第13个任务的时候,第13个 Worker Thread 就算不允许创建也没关系,因为任务已经入队了,会被运行起来的 Worker Thread 取走。

PortableThreadPool里维护了一个计数器 PortableThreadPool.ThreadPoolInstance._separated.counts,记录了 Worker Thread 相关的三个数值:

  • NumProcessingWork:当前正在执行任务的 Worker Thread。
  • NumExistingThreads:当前线程池中实际有的 Worker Thread。
  • NumThreadsGoal:当前允许创建的最大 Worker Thread,初始值为 min threads,最大值受限于 max threads

min threads 初始值:运行环境 CPU 核心数,可通过 ThreadPool.SetMinThreads 进行设置,参数有效范围是 [1, max threads]。
max threads 初始值:32位平台 1023,64位平台 short.MaxValue,可通过 ThreadPool.SetMaxThreads 进行设置。

核心的变量就是这个 NumThreadsGoal 了,它会在下面几种情况中被更新,后文会补充说明:

  • 更新 ThreadPool 的 min threads 或 max threads 时可能会更新 NumThreadsGoal。
  • 避免饥饿机制(Starvation Avoidance)里的 GateThread 会更新 NumThreadsGoal。
  • 有 Worker Thread 被同步代码阻塞时 NumThreadsGoal 可能会被更新以避免 Worker Thread 不够用,这是.NET6开始新增的逻辑。
  • 爬山算法根据 ThreadPool 吞吐量态更新 NumThreadsGoal。
    internal class PortableThreadPool
    {
        public static readonly PortableThreadPool ThreadPoolInstance = new PortableThreadPool();
        private CacheLineSeparated _separated;
        private struct CacheLineSeparated
        {
            public ThreadCounts counts;
        }
        /// <summary>
        /// Tracks information on the number of threads we want/have in different states in our thread pool.
        /// </summary>
        private struct ThreadCounts
        {
            /// <summary>
            /// Number of threads processing work items.
            /// </summary>
            public short NumProcessingWork { get; set; }
            /// <summary>
            /// Number of thread pool threads that currently exist.
            /// </summary>
            public short NumExistingThreads { get; set; }
            // <summary>
            /// Max possible thread pool threads we want to have.
            /// </summary>
            public short NumThreadsGoal { get; set; }
        }
    }

3. 避免饥饿机制(Starvation Avoidance)

上面讲到,随着任务进入队列系统,Worker Thread 将随之增长,直到达到 NumThreadsGoal。

NumThreadsGoal 是12,前 12 个线程都被堵住了,加入到队列系统的第 13 个任务没办法被这前 12 个线程领走执行。

在这种情况下,线程池的 Starvation Avoidance 机制就起到作用了。

在上述所说的第一个阶段,除了线程池中的第一个线程会被创建之外,GateThread 也会随之被初始化。在第一阶段的代码摘录中,可以看到 GateThread 的初始化。

internal sealed class PortableThreadPool
{
    public static readonly PortableThreadPool ThreadPoolInstance = new PortableThreadPool();
    internal void RequestWorker()
    {
        Interlocked.Increment(ref _separated.numRequestedWorkers);
        WorkerThread.MaybeAddWorkingWorker(this);
        // 初始化 GateThread
        GateThread.EnsureRunning(this);
    }
}

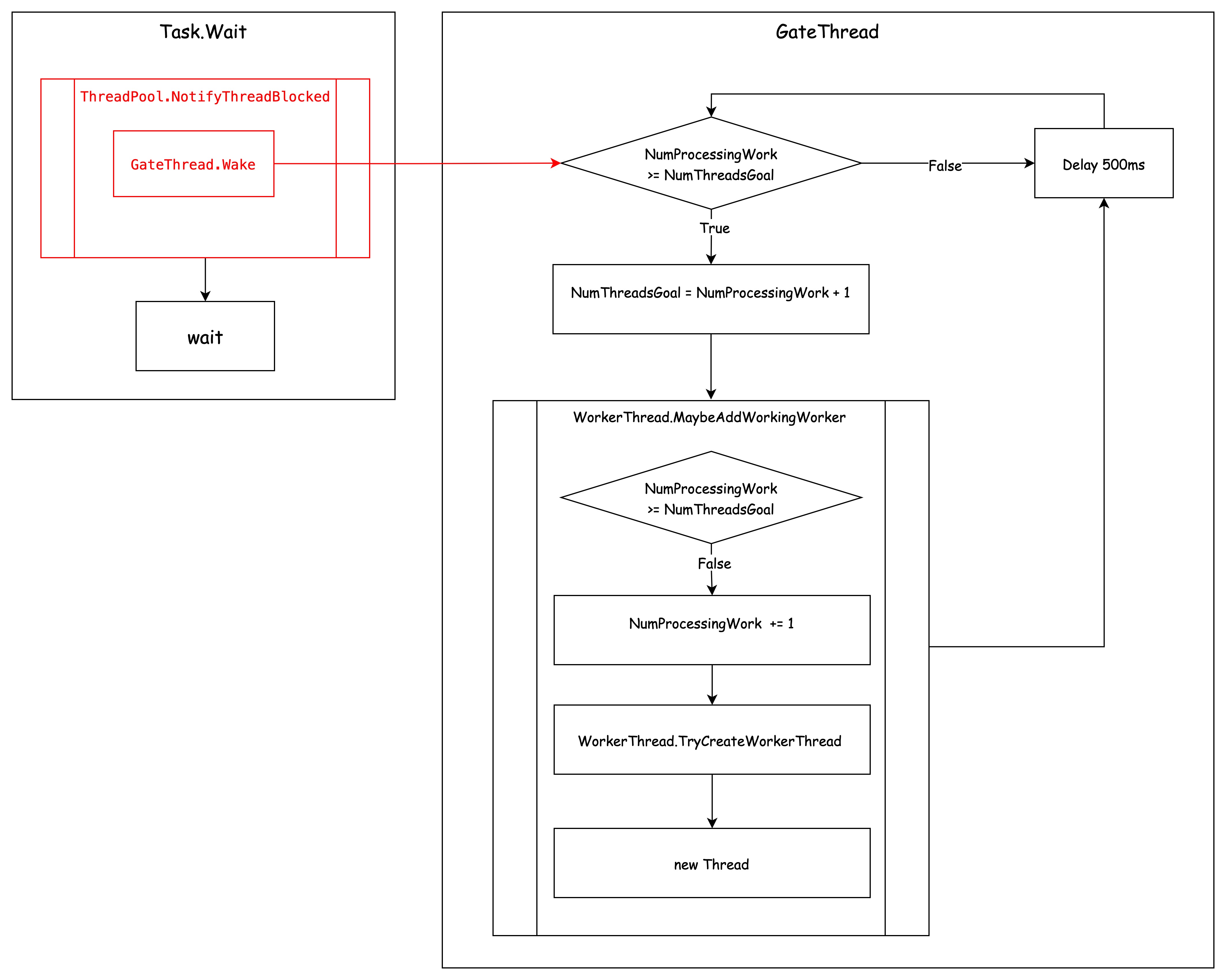
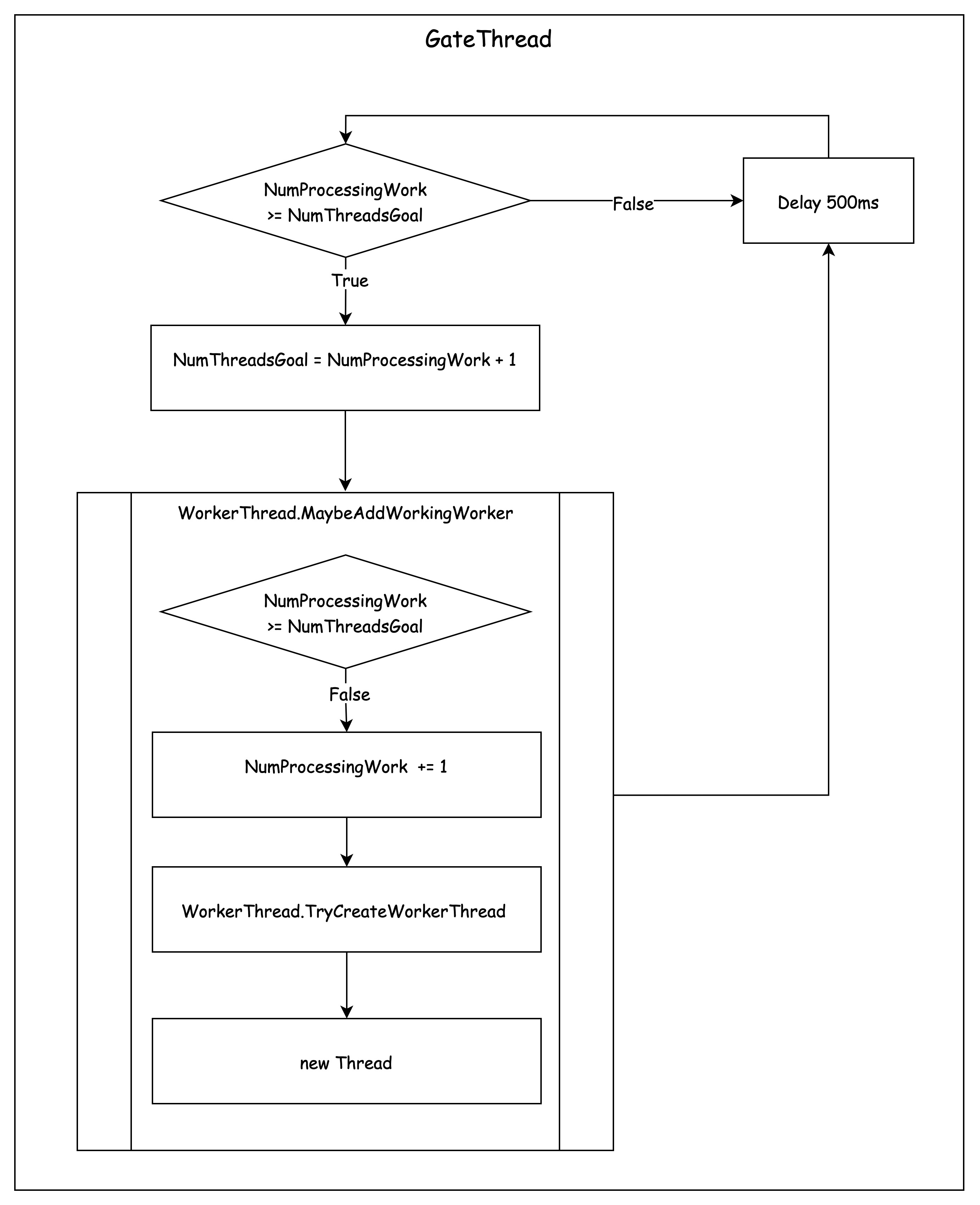
在 GateThread 是一个独立的线程,每隔 500ms 进行检查一下,如果 NumProcessingWork >= NumThreadsGoal(WorkerThread.MaybeAddWorkingWorker 不添加 Worker Thread 的判断条件),就设置新的 NumThreadsGoal = NumProcessingWork + 1,并调用 WorkerThread.MaybeAddWorkingWorker,这样新的 Worker Thread 就可以被 WorkerThread.MaybeAddWorkingWorker 创建。

这就解释了,为什么 .NET 5 实验一、二在线程数达到min threads(NumThreadsGoal 的默认值)之后,后面 Worker Thread 的增长是每 500ms 一个。

由于在第三阶段中,线程的增长会比较缓慢,有经验的开发会在应用启动的时候设置一个较大的 min threads,使其较晚或不进入第三阶段。

线程注入在 .NET 6 中的改进

.NET 6 与 .NET 5 的实验二相比,达到 min threads 之后,线程的增长速度有明显的差异,而两者的实验三却相差不大。

.NET 6 对于 Task.Wait 导致线程池线程阻塞的场景进行了优化,但如果并非此原因导致的线程数不够用,依旧是 Starvation Avoidance 的策略。

新的 ThreadPool 提供了一个 ThreadPool.NotifyThreadBlocked 的内部接口,里面会调用 GateThread.Wake 去唤醒 GateThread 本来 500ms 执行一次的逻辑,这 500ms 的间隔时间是通过 AutoResetEvent 实现的,所以 GateThread.Wake 也很简单。

关键代码示意,非真实代码:

internal class PortableThreadPool
{
    public bool NotifyThreadBlocked()
    {
        // ...
        GateThread.Wake(this);
        return true;
    }
    private static class GateThread
    {
        private static readonly AutoResetEvent DelayEvent = new AutoResetEvent(initialState: false);
        // GateThread 入口方法
        private static void GateThreadStart()
        {
            while(true)
            {
                DelayEvent.WaitOne(500);
                // ...
            }
        }
        public static void Wake(PortableThreadPool threadPoolInstance)
        {
            DelayEvent.Set();
            EnsureRunning(threadPoolInstance);
        }
    }

爬山算法(Hill Climbing)

除了上述介绍的线程注入机制外,从CLR 4.0开始,线程池内实现了一个根据采集到线程池吞吐率数据(每次任务完成时记录数据),推导出该算法认为最优的线程池线程数量。

算法实现位于 HillClimbing.ThreadPoolHillClimber.Update,有兴趣的朋友可以去看一下。

public (int newThreadCount, int newSampleMs) Update(int currentThreadCount, double sampleDurationSeconds, int numCompletions)
  • currentThreadCount:当前线程数

  • sampleDurationSeconds:采样间隔

  • numCompletions:这段采样时间间隔内完成的任务数

  • newThreadCount:新的线程数

  • newSample:新的采样间隔时间

不必要线程的销毁

如果线程需要被移除的时候,本地队列还存在待执行任务,则会将这些任务转移到全局队列中。
在以下几个场景中,线程池将会销毁掉不需要的线程,并不一定全面,只限于笔者当前认知。

  • 在无法从队列系统领取到任务时。
  • 通过爬山算法认定当前线程属于多余线程时。

小结

Worker Thread 的数量会随着进入 ThreadPool 的任务数量增加,直至 Worker Thread 的数量达到 NumThreadsGoal。

NumThreadsGoal 可能会在下述情况中更新:

  • 更新 ThreadPool 的 min threads 或 max threads 时。
  • 避免饥饿机制(Starvation Avoidance)。
  • 有 Worker Thread 被同步代码阻塞时。
  • 爬山算法的动态更新。

Worker Thread 无任务可执行及被爬山算法判定为多余时会被销毁。

总结

交给线程池去执行的任务会进入线程池的队列系统最终交给 Worker Thread 去执行。

线程池会根据线程池中任务的执行情况去动态的调整 Worker Thread 的创建与销毁。

转自https://www.cnblogs.com/eventhorizon/p/15316955.html


该文章在 2025/8/8 10:07:54 编辑过
关键字查询
相关文章
正在查询...
点晴ERP是一款针对中小制造业的专业生产管理软件系统,系统成熟度和易用性得到了国内大量中小企业的青睐。
点晴PMS码头管理系统主要针对港口码头集装箱与散货日常运作、调度、堆场、车队、财务费用、相关报表等业务管理,结合码头的业务特点,围绕调度、堆场作业而开发的。集技术的先进性、管理的有效性于一体,是物流码头及其他港口类企业的高效ERP管理信息系统。
点晴WMS仓储管理系统提供了货物产品管理,销售管理,采购管理,仓储管理,仓库管理,保质期管理,货位管理,库位管理,生产管理,WMS管理系统,标签打印,条形码,二维码管理,批号管理软件。
点晴免费OA是一款软件和通用服务都免费,不限功能、不限时间、不限用户的免费OA协同办公管理系统。
Copyright 2010-2025 ClickSun All Rights Reserved