什么是 long-running thread
long-running task 是指那些长时间运行的任务,比如在一个 while True 中执行耗时较长的同步处理。
下面的例子中,我们不断从队列中尝试取出数据,并对这些数据进行处理,这样的任务就适合交给一个 long-running task 来处理。
var queue = new BlockingCollection<string>();
Task.Factory.StartNew(() =>
{
while (true)
{
var input = queue.Take();
Console.WriteLine($"You entered: {input}");
}
}, TaskCreationOptions.LongRunning);
while (true)
{
var input = Console.ReadLine();
queue.Add(input);
}
在 .NET 中,我们可以使用 Task.Factory.StartNew 方法并传入 TaskCreationOptions.LongRunning 来创建一个 long-running task。
虽然这种方式创建的 long-running task 和默认创建的 task 一样,都是分配给 ThreadPoolTaskScheduler 来调度的, 但 long-running task 会被分配到一个新的 Background 线程上执行,而不是交给 ThreadPool 中的线程来执行。
class ThreadPoolTaskScheduler : TaskScheduler
{
protected internal override void QueueTask(Task task)
{
TaskCreationOptions options = task.Options;
if (Thread.IsThreadStartSupported && (options & TaskCreationOptions.LongRunning) != 0)
{
new Thread(s_longRunningThreadWork)
{
IsBackground = true,
Name = ".NET Long Running Task"
}.UnsafeStart(task);
}
else
{
ThreadPool.UnsafeQueueUserWorkItemInternal(task, (options & TaskCreationOptions.PreferFairness) == 0);
}
}
}
为什么long-running task要和普通的task分开调度
如果一个task持续占用一个线程,那么这个线程就不能被其他的task使用,这和 ThreadPool 的设计初衷是相违背的。
如果在 ThreadPool 中创建了大量的 long-running task,那么就会导致
ThreadPool 中的线程不够用,从而影响到其他的 task 的执行。
在 long-running task await 一个 async 方法后会发生什么
有时候,我们需要在 long-running task 中调用一个 async 方法。比如下面的例子中,我们需要在 long-running task 中调用一个 async
的方法来处理数据。
var queue = new BlockingCollection<string>();
Task.Factory.StartNew(async () =>
{
while (true)
{
var input = queue.Take();
Console.WriteLine($"Before process: thread id: {Thread.CurrentThread.ManagedThreadId}, task scheduler: {InternalCurrentTaskScheduler()}, thread pool: {Thread.CurrentThread.IsThreadPoolThread}");
await ProcessAsync(input);
Console.WriteLine($"After process: thread id: {Thread.CurrentThread.ManagedThreadId}, task scheduler: {InternalCurrentTaskScheduler()}, thread pool: {Thread.CurrentThread.IsThreadPoolThread}");
}
}, TaskCreationOptions.LongRunning);
async Task ProcessAsync(string input)
{
await Task.Delay(100);
Console.WriteLine($"You entered: {input}, thread id: {Thread.CurrentThread.ManagedThreadId}, task scheduler: {InternalCurrentTaskScheduler()}, thread pool: {Thread.CurrentThread.IsThreadPoolThread}");
}
while (true)
{
var input = Console.ReadLine();
queue.Add(input);
}
TaskScheduler InternalCurrentTaskScheduler()
{
var propertyInfo = typeof(TaskScheduler).GetProperty("InternalCurrent", BindingFlags.Static | BindingFlags.NonPublic);
return (TaskScheduler)propertyInfo.GetValue(null);
}
连续输入 1、2、3、4,输出如下:
1
Before process: thread id: 9, task scheduler: System.Threading.Tasks.ThreadPoolTaskScheduler, thread pool: False
You entered: 1, thread id: 4, task scheduler: , thread pool: True
After process: thread id: 4, task scheduler: , thread pool: True
2
Before process: thread id: 4, task scheduler: , thread pool: True
You entered: 2, thread id: 4, task scheduler: , thread pool: True
After process: thread id: 4, task scheduler: , thread pool: True
3
Before process: thread id: 4, task scheduler: , thread pool: True
You entered: 3, thread id: 4, task scheduler: , thread pool: True
After process: thread id: 4, task scheduler: , thread pool: True
4
Before process: thread id: 4, task scheduler: , thread pool: True
You entered: 4, thread id: 4, task scheduler: , thread pool: True
After process: thread id: 4, task scheduler: , thread pool: True
从执行结果中可以看出,第一次 await 之前,当前线程是 long-running task 所在的线程(thread id: 9),此后就变成了 ThreadPool
中的线程(thread id: 4)。
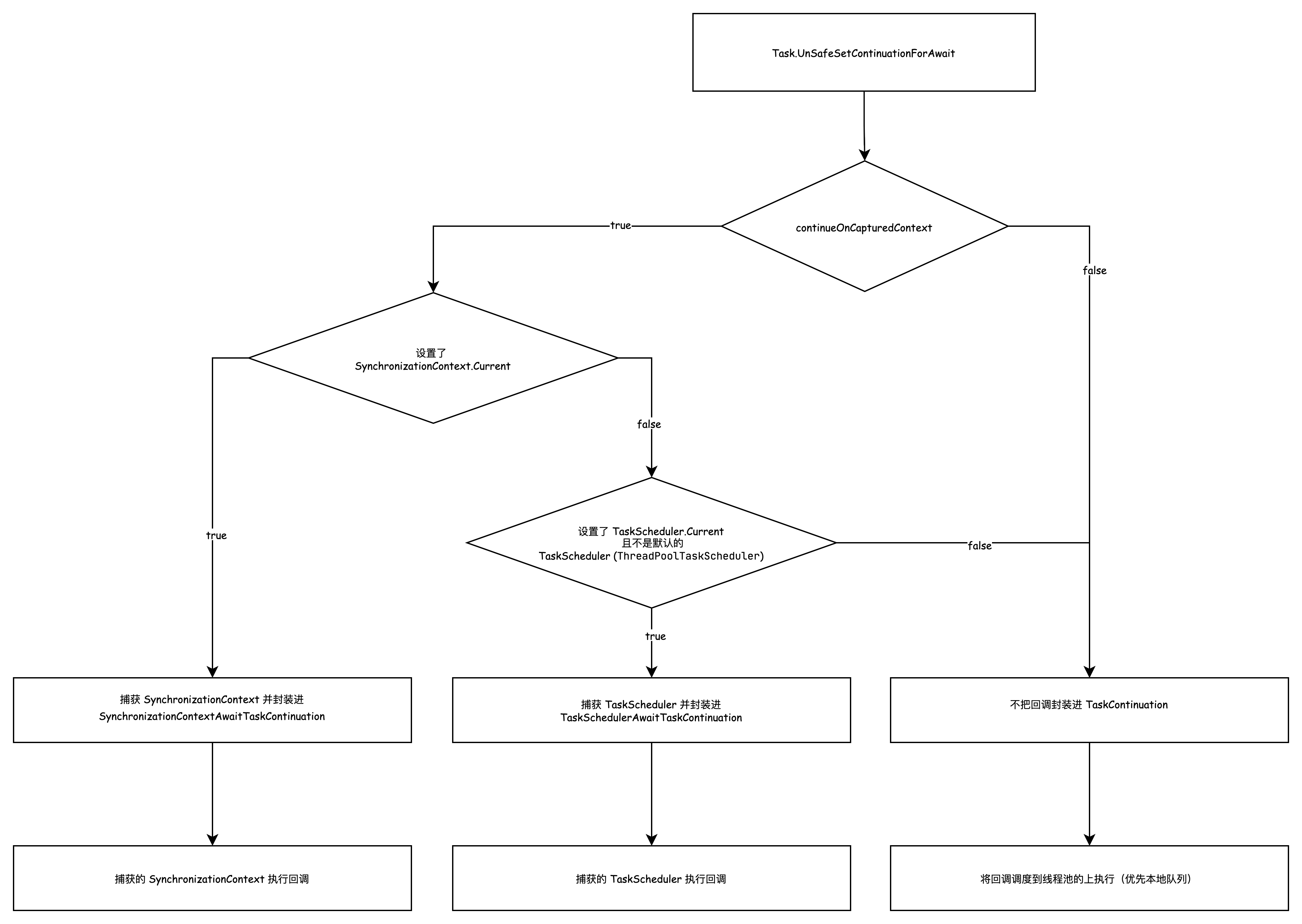
至于为什么之后一直是 ThreadPool 中的线程(thread id: 4),这边做一下简单的解释。在我以前一篇介绍 await 的文章中介绍了 await 的执行过程,以及 await 之后的代码会在哪个线程上执行。

https://www.cnblogs.com/eventhorizon/p/15912383.html
- 第一次 await 前,当前线程是 long-running task 所在的线程(thread id: 9),绑定了 TaskScheduler(ThreadPoolTaskScheduler),也就是说 await 之后的代码会被调度到 ThreadPool 中执行。
- 第一次 await 之后的代码被调度到 ThreadPool 中的线程(thread id: 4)上执行。
- ThreadPool 中的线程不会绑定 TaskScheduler,也就意味着之后的代码还是会在 ThreadPool 中的线程上执行,并且是本地队列优先,所以一直是 thread id: 4 这个线程在从本地队列中取出任务在执行。
线程池的介绍请参考我另一篇博客
https://www.cnblogs.com/eventhorizon/p/15316955.html
回到本文的主题,如果在 long-running task 使用了 await 调用一个 async 方法,就会导致为 long-running task 分配的独立线程提前退出,和我们的预期不符。
long-running task 中 调用 一个 async 方法的可能姿势
使用 Task.Wait
在 long-running task 中调用一个 async 方法,可以使用 Task.Wait 来阻塞当前线程,直到 async 方法执行完毕。
对于 Task.Factory.StartNew 创建出来的 long-running task 来说,因为其绑定了 ThreadPoolTaskScheduler,就算是使用 Task.Wait
阻塞了当前线程,也不会导致死锁。
并且 Task.Wait 会把异常抛出来,所以我们可以在 catch 中处理异常。
Task.Factory.StartNew( () =>
{
while (true)
{
var input = queue.Take();
Console.WriteLine($"Before process: thread id: {Thread.CurrentThread.ManagedThreadId}, task scheduler: {InternalCurrentTaskScheduler()}, thread pool: {Thread.CurrentThread.IsThreadPoolThread}");
ProcessAsync(input).Wait();
Console.WriteLine($"After process: thread id: {Thread.CurrentThread.ManagedThreadId}");
}
}, TaskCreationOptions.LongRunning);
输出如下:
1
Before process: thread id: 9, task scheduler: System.Threading.Tasks.ThreadPoolTaskScheduler, thread pool: False
You entered: 1, thread id: 5, task scheduler: , thread pool: True
After process: thread id: 9, task scheduler: System.Threading.Tasks.ThreadPoolTaskScheduler, thread pool: False
2
Before process: thread id: 9, task scheduler: System.Threading.Tasks.ThreadPoolTaskScheduler, thread pool: False
You entered: 2, thread id: 5, task scheduler: , thread pool: True
After process: thread id: 9, task scheduler: System.Threading.Tasks.ThreadPoolTaskScheduler, thread pool: False
3
Before process: thread id: 9, task scheduler: System.Threading.Tasks.ThreadPoolTaskScheduler, thread pool: False
You entered: 3, thread id: 5, task scheduler: , thread pool: True
After process: thread id: 9, task scheduler: System.Threading.Tasks.ThreadPoolTaskScheduler, thread pool: False
4
Before process: thread id: 9, task scheduler: System.Threading.Tasks.ThreadPoolTaskScheduler, thread pool: False
You entered: 4, thread id: 5, task scheduler: , thread pool: True
After process: thread id: 9, task scheduler: System.Threading.Tasks.ThreadPoolTaskScheduler, thread pool: False
Task.Wait 并不会对 async 方法内部产生影响,所以 async 方法内部的代码还是按照正常的逻辑执行。这边 ProcessAsync 方法内部打印的
thread id 没变纯粹是因为 ThreadPool 目前就只创建了一个线程,你可以疯狂输入看看结果。
关于 Task.Wait 的使用,可以参考我另一篇博客
https://www.cnblogs.com/eventhorizon/p/17481757.html
使用自定义的 TaskScheduler 来创建 long-running task
Task.Factory.StartNew(async () =>
{
while (true)
{
var input = queue.Take();
Console.WriteLine(
$"Before process: thread id: {Thread.CurrentThread.ManagedThreadId}, task scheduler: {InternalCurrentTaskScheduler()}, thread pool: {Thread.CurrentThread.IsThreadPoolThread}");
await ProcessAsync(input);
Console.WriteLine(
$"After process: thread id: {Thread.CurrentThread.ManagedThreadId}, task scheduler: {InternalCurrentTaskScheduler()}, thread pool: {Thread.CurrentThread.IsThreadPoolThread}");
}
}, CancellationToken.None, TaskCreationOptions.None, new CustomerTaskScheduler());
class CustomerTaskScheduler : TaskScheduler
{
private readonly BlockingCollection<Task> _tasks = new BlockingCollection<Task>();
public CustomerTaskScheduler()
{
var thread = new Thread(() =>
{
foreach (var task in _tasks.GetConsumingEnumerable())
{
TryExecuteTask(task);
}
})
{
IsBackground = true
};
thread.Start();
}
protected override IEnumerable<Task> GetScheduledTasks()
{
return _tasks;
}
protected override void QueueTask(Task task)
{
_tasks.Add(task);
}
protected override bool TryExecuteTaskInline(Task task, bool taskWasPreviouslyQueued)
{
return false;
}
}
输出如下:
1
Before process: thread id: 9, task scheduler: CustomerTaskScheduler, thread pool: False
You entered: 1, thread id: 9, task scheduler: CustomerTaskScheduler, thread pool: False
After process: thread id: 9, task scheduler: CustomerTaskScheduler, thread pool: False
2
Before process: thread id: 9, task scheduler: CustomerTaskScheduler, thread pool: False
You entered: 2, thread id: 9, task scheduler: CustomerTaskScheduler, thread pool: False
After process: thread id: 9, task scheduler: CustomerTaskScheduler, thread pool: False
3
Before process: thread id: 9, task scheduler: CustomerTaskScheduler, thread pool: False
You entered: 3, thread id: 9, task scheduler: CustomerTaskScheduler, thread pool: False
After process: thread id: 9, task scheduler: CustomerTaskScheduler, thread pool: False
4
Before process: thread id: 9, task scheduler: CustomerTaskScheduler, thread pool: False
You entered: 4, thread id: 9, task scheduler: CustomerTaskScheduler, thread pool: False
After process: thread id: 9, task scheduler: CustomerTaskScheduler, thread pool: False
因为修改了上下文绑定的 TaskScheduler,会影响到 async 方法内部 await 回调的执行。
这种做法不推荐使用,因为可能会导致死锁。
如果我将 await 改成 Task.Wait,就会导致死锁。
Task.Factory.StartNew(() =>
{
while (true)
{
var input = queue.Take();
Console.WriteLine(
$"Before process: thread id: {Thread.CurrentThread.ManagedThreadId}, task scheduler: {InternalCurrentTaskScheduler()}, thread pool: {Thread.CurrentThread.IsThreadPoolThread}");
ProcessAsync(input).Wait();
Console.WriteLine(
$"After process: thread id: {Thread.CurrentThread.ManagedThreadId}, task scheduler: {InternalCurrentTaskScheduler()}, thread pool: {Thread.CurrentThread.IsThreadPoolThread}");
}
}, CancellationToken.None, TaskCreationOptions.None, new CustomerTaskScheduler());
输出如下:
1
Before process: thread id: 7, task scheduler: CustomerTaskScheduler, thread pool: False
后面就没有输出了,因为死锁了,除非我们在 ProcessAsync 方法内部每个 await 的 Task 后加上ConfigureAwait(false)。
同理,同学们也可以尝试用 SynchronizationContext 来实现类似的效果,同样有死锁的风险。
总结
如果你想要在一个 long-running task 中执行 async 方法,使用 await 关键字会导致 long-running task 的独立线程提前退出。
比较推荐的做法是使用 Task.Wait。如果连续执行多个 async 方法,建议将这些 async 方法封装成一个新方法,然后只 Wait 这个新方法的 Task。
转自https://www.cnblogs.com/eventhorizon/p/17497359.html